报告从中美半导体发展现状、中国给美国带来的威胁、具体建议等方面论述了委员会的观点。报告直指中国对半导体行业的扶持力度将对美国产生威胁;从中,我们也能够全面了解美国这个国家对集成电路产业的战略定位和策略选择。
总纲
半导体是现代生活的重要组成部分,还开拓了很多新的业务模式和产业,对美国的国防系统和军队实力也是重要的保证。集成电路是国家战略性、基础性和先导性产业。
本报告精心制定并推荐了三个重点策略保持美国半导体的领先:
(1)抑制中国半导体产业创新(美国人明确说,从美国引进半导体核心技术,譬如以市场换技术,想都别想);
(2)改善美国本土半导体企业的业务环境(连美国人都为一个行业要改变环境,我国财税部门说不能为集成电路这一特定行业制定特殊政策的老念头可以休矣);
(3)推动半导体接下来几十年的创新转移(我国中央政府和地方政府95%以上出资还是用于追赶美国主流技术,花在未来技术上的力量还是太少太少!)。
需要政府、产业界和学术界通力合作(我国跨界合作还是愉快的)。
一、概要
从历史上看,全球的半导体市场从来不是一个完全竞争的市场。(这句话是全文点睛之笔。美国作为全世界遥遥领先的半导体第一,仍在强调这一点;我们作为制造落后1-2代、部分装备材料甚至不具备研发能力的追赶者,尤其应该突出集成电路的国家属性、政府引导属性,下定决心,再花10-20年时间,集中投入,做大做强。)
在创新的过程中,美国政府也应该极力阻止中国的破坏和影响。我们给出了三点建议:
(1)美国应该和中国进行会谈,明白中国的真实意图(一个健全的工业体系而已),通过加入联盟的方式(这个联盟应该不是鼓励让中国加入联盟,而是美国和欧美组成联盟围堵中国)巩固内部投资安全和出口控制,并对中国的某些违反国际协议的某些方式进行限制(今后购买美国半导体技术更难了)。美国同样需要调整国土安全的相关协定,预防中国可能带来的安全威胁(美国就不明白,他越是在半导体技术上围堵,越是逼迫中国发展半导体技术?同理,美国唧唧歪歪说预防中国的安全威胁,这种姿态下中国感受到的美国威胁至少是对等的);
(2)我们认为,一个极具竞争力的本土产业是创新和安全的保证,我们建议政府制定策略,吸引极具天赋的研究员投入到相关的研发中去。并从政策、资金和税收上给予帮助(注意,美国人明确无误的提出了资金、税收这两个概念,资金就是补贴、美国一般以委托合同的方式出现;税收这个很厉害,为半导体行业开税收绿灯,我国财税部门应该学习!);
二、挑战和机会
从历史看,美国政府对R&D的支持,是推动半导体创新的根本。但一旦产业被“掏空”,这些支持就没有任何价值(这与美国近年来倡导的高端制造回归一脉相承)。
如果美国政府通过将其产业与国外竞争者隔离来保持其竞争领先优势,创新将会遭受打击,同时美国产业竞争力和经济会受到影响(智库还是不建议对中国半导体竞争者进行简单封杀,毕竟封杀是相互的,对美国同行的市场拓展和技术创新能力都是损伤)。
为了维持国防优势,军方需要拥有有些潜在对手不拥有的半导体技术。包括军方在内的官方采购者,同样需要缓和半导体供应链带来的风险,同样也需要正视完整性和可用性带来的风险(我国更需要健全的工业体系)。
一个强大的本土产业能够舒缓这些安全威胁,但并不是长久之计。将关键的器件放到美国本土设计、制造和生产能够降低美国半导体面临的风险,但我们并不能轻易做到这个(制造业回归,难)。因此我们需要探讨其他方法,让无论来自哪里的半导体产品,都能保证安全。如果美国想通过对向美国销售半导体产品的公司进行简单限制的方式来保证安全,这会导致市场分割和竞争减弱,最后引致创新缓慢;这就让美国获得先进芯片的可能性降低(这里有几层意思:其一,智库还是承认包括中国在内的国外供应商很可能有比美国本土企业更先进的芯片;其二,希望通过安全性审查的方式让境外芯片在美国销售;其三,认为简单封杀中国芯片供应商的做法不利于美国创新)。
附:美国半导体产业现状
在过去的二十年内,美国半导体企业销售额占了全球半数以上,并没有中国大陆的公司进入前二十名。
美国依然垄断半导体的重要领域。美国同样拥有全球大多数的IC设计企业和Fab工厂,这两项占了半导体市场的的80%。而在集成电路领域,美国在逻辑、模拟方面更是拥有不可比拟的优势。特别说明一下,美国在智能手机和设备用到的高端微处理器、通信芯片方面拥有全球领先的优势,另外在路由器、互联网和固定电话交换用的网络器件方面,美国也是当之无愧的一哥。全球最大的的IDM(Intel)、前三大的fabless公司和全球前三大的EDA设计公司都在美国;另外,从营收上看,三大设备商中的两大总部也位于美国。
三、进化中的挑战
(1)技术和市场
摩尔定律,每18-24个月集成的体管数量提升一倍,并同时降低芯片成本。现在延续这个定律面临重大挑战,现在周期已延长到30个月(技术更新速度趋缓,正是美国担心中国更快追赶上来的一个主要原因)。
半导体还需要面对产业高度集中的挑战,全球前五大半导体公司销售占全球40%,较2006年32%提升了8个百分点。现在成本的压力正在推动半导体公司抱团取暖。举个例子,为了满足速度和小型化的技术挑战,美国本土的Fab在先进逻辑工艺上花费的成本需要高达120亿美元,而在五年前,相应的成本只要50亿美元(规模投资)。
(2)中国半导体策略带来的影响
创新的缓慢、市场的转变还有产业的集中化会给他们带来巨大的挑战。但这也不及中国带来的影响巨大。
中国在半导体技术方面的追随是远远落后于美国,这是毋庸置疑的(智库表述准确,没有刻意的虚构直接威胁)。中国的先进逻辑制造技术跟美国、台湾和其他先进的半导体玩家比较,也是大大不如的。现在中国有很多半导体Fab,但都比当前主流的工艺落后1到1.5个世代(中国最好的工厂比美国落后1-1.5代,大部分工厂要比主流工艺落后2代以上的)。在存储方面,虽然中国正在大力投入,但可见的是,目前中国并没有本土相关量产企业,现在中国本土量产的先进存储都是国外公司在中国的投资企业产出的(说的是长江存储还没投产,量产的是无锡海力士)。
现在中国通过非市场手段,利用各种方针策略,期望在半导体的设计和制造领域获得全球领先的位置(看来做可以给力的做,但政策文件口径上还是少提啥全球领先,看看这半导体弄的美国人好紧张;好比一个小虎崽刚断奶就要到处说要做森林之王你让当职的虎王怎么想)。伴随着中国半导体产品消耗的增长(美国智库无法忽视中国巨大的半导体市场),这让半导体产业面临的挑战更加错综复杂。
中国缺少第一梯队的半导体设备公司,但有一个第二梯队的设备公司在上海,那就是AMEC(中微半导体,进入第二梯队已经不易,应该骄傲;下一步该是按照欧美通行做法、广泛并购后做大规模)。
在这种环境下,中国半导体只能通过收购海外包括美国、日本、欧洲、韩国和台湾)的先进半导体公司或者其某些部门来提高其竞争力。而中国在这方面的投入也是明显增加(我感觉现在中国碎片化并购明显,有时候为并购而并购,尽想着买回来上市大赚一笔;缺少那种政府围绕龙头企业做大规模而投入政府资金的并购)。
现在看来,中国半导体表现最突出的领域就是Fabless。但坦白说,中国这些Fabless和国外先进同侪相比,还是有比较大的差距。从目前看来,大部分的中国fabless都是瞄准低端和中端市场。
出于对经济和国土安全的考虑,中国政府公开宣称,将会打造一个比现在更先进、更完善的半导体产业链,以降低对国外的依赖。在经历了十年失败的半导体尝试之后,中国在2014年颁布了“IC推进纲领”来促进中国半导体产业的发展。在纲领里面,包含了营收要求和技术目标。这个纲领也获得了包括习近平主席在内的众多中国高级领导的支持。当中一个主要目标就是——中国希望到2030年,将其半导体产业链重要领域的水平拉升到全球第一阵营。
中国的半导体策略依赖于其庞大的经费支持。这是一个包括国家基金和私募资产在内的,金额总额达到1500亿美元,周期长达十年的投资。而其中技术的获取,中国则希望通过对先进企业的投资和收购获取。美国过去五年共230亿美元的并购规模与其对比,那就是小巫见大巫。现在很多中国投资机构依循政府的方针,开启了疯狂的并购。
纵观中国半导体的建设策略,主要由两个方面组成:一是补贴;另一方面则是零和博弈(零和不是策略,是美国智库眼中中国战略导致的国际半导体竞争的一种结果)。
四、应对策略
为了应对这些挑战,美国的政策制定者应该遵循以下六大方针:
1、为了获得胜利,必须跑得更快
2、聚焦在先进的半导体技术研发
3、打造自身的优势,缔造一个良好的环境
4、预估中国对美国策略的回应
5、不要条件反射地反对中国的进步。美国政府需要找出那些特别的半导体技术和公司,并对其加以保护,拒绝并购,避免造成可能的安全威胁(这个对中国同样适用,不仅仅是半导体,而应该面更宽,譬如每个领域的第一名不应被外资并购;看看今天日用品数十个细分领域,都是外国品牌收购了中方第一第二品牌后消灭之,这难道不是安全威胁?)。
6、执行贸易和投资规定
五、影响中国的计划
美国有很多方式限制中国的行动。当中包括了正式和非正式的贸易和投资规定,还有类似基于国土安全考虑的CFIUS单边审查的工具。目前看来,这些限制效果还是很显著的。美国政府需要持续研究这些政策,避免一些可能出现的对国家经济和安全的威胁。
(1)推动全球先进技术的透明化
理想情况下,全球应该在为半导体产业打造一个公平,且以市场为主导的环境。当然,为了国土安全,某些例外也是被允许的(尽信书不如无书,尽听美国人的不如别做事,前几年中国刚刚推出自主创新产品采购办法,就被美国人叫停,我们有点天真;停了就会给咱们市场地位待遇?)。但与中国达成相关的协议,似乎有点难度。因此美国政府需要推动中国在半导体先进技术方面策略的透明化。
(2)必要时以国防安全阻碍中国的相关方针
美国应该以国防安全作为做相关决定的衡量出发点,在某些领域不应该给中国任何谈判的可能。只要中国还坚持他们的那些不合理的方针,美国应该也应该持续执行这些策略。例如中国在信息技术领域的所谓“安全可控”,这应该成为美国策略制定的参考(美国以国防安全可控为由,反对中国追求安全可控,奇谈)。美国应该限制中国对美国公司的收购和对出口进行限制(从安全可控的悖论可以看出,美国永远不可能解除对中国的封锁,在他被打趴下以前)。
(3)与同盟联手,加强全球出口控制和内部投资安全
美国致力于推动实物的出口控制和投资安全。美国也应该和同盟一起制定相关法则,将其推广到其他市场。在半导体全球化的年代,单边协议是无效的,尽管美国在半导体领先全球,且拥有这些单边协议的话事权(这个跟美国在中东打仗一样,虽然美国可以轻易碾压中东任意一个对手,但是一定要拉上其它小弟一起上,这样美国才能真正安全,有群殴之后法不责众的意思)。
六、在美国打造一个更良好的产业环境
人员储备、加强通用科学研究、推进税收改革。这也是业界一直在呼吁的事情。其中包括了:
(1)保证人才的输出
投资会出现在人才出没的地方。美国应该继续推进本土人才培养,并吸引来自世界各地的天才。
得益于业界的努力,美国在人才储备上面做不错。而对STEM的持续投入,对美国产业的影响是显而易见的(STEM,科学、技术、工程、数学,得听听高校意见,这四个方面我们半导体人才布局完整麽)。
美国同样需要吸引来自全球的天才,美国需要利用各种offer吸引各种高端人才(我国同理)。
(2)在先进技术领域的投资
对先进领域的投资是保持半导体产业竞争力的的基础。例如,最近在宽带隙半导体的研究,是政府主导的基础研究支持,但现在已经被广泛传播,并被应用到包括电动汽车充电和太阳能领域。因此对先进科技领域的投入,是美国必须坚持的方针(能解剖一下,美国通过什么方式扶持宽带隙半导体研究和碳纳米管研究的?)。
在半导体领域,20%的营收都被投入到研发中,而这些钱则被用到竞争者研究和产品开发中。而政府对先进技术的投资则能加速创新,并最后回馈政府。例如,政府对碳纳米管的研究,并没有规定在哪一个方向,但是产业界则将其应用到先进半导体和其他技术领域。
(先进技术投资太重要了,国内目前并没有明显的分梯度,这是一个缺陷。美国智库这里所提的先进技术,我理解是第三类。三类技术分类如下:开发一代产品,用于当前1-2年销售;储备一代产品,用于2-5年内销售;前瞻性布局一代技术,用于应对行业可能的革命性变化。我国半导体目前较多注重追赶,第一类为主;其实政府投入的资源,可以更多用于第三类,一来企业没那闲钱闲精力操心,二来如果有突破则是颠覆性)
(3)推进税收改革
这个能点燃创业者的激情(应该允许有条件的地区,向半导体发达的台湾地区学习,试点相关税收政策,如集成电路产业链监管)。
(4)推动先进设施的建设
这个能保证研究的先人一步(上海、合肥、北京有些先进设施,但没听说先进设施有广泛用于半导体材料和工艺研究,是缺这方面的科学研究者?还是国家没有系统考虑过这个方向?)。
七、为保持美国领先,要打造一个“蛙跳式”的策略
(这一段,美国智库主要讲如何布局我前面所说的第二类、第三类技术;第一类美国政府不必操心,企业自己会搞定)
如果美国将其眼光局限在打造一个更便宜便捷的半导体产业,并对中国的破坏式崛起无动于衷,那么美国则不会保持其半导体的领先地位。因此为了保持美国半导体的领先地位,我们需要制定一个先进的策略。为了加强半导体的竞争力和创新,我们建议关注以下四点原则:(1)采取应用驱动的方法去引领创新。(2)以十年为一个阶段。(3)补偿弱势产业的投资。类似人工智能、大数据分析、自动驾驶汽车系统这些领域(第二类技术),由于前景光明,回馈较快,因此吸引的投资是自然不少的;但类似材料科学、先进制造、空间技术这些回报周期较长的基础学科(第三类技术),我们需要对其偏向支持,因为这些是所有产业的基本。(4)减低设计成本。和上世纪80年代推动EDA的发展降低成本一样,美国政府应该推动更多新技术的发展,降低设计成本(这条凸显芯片设计工具重要性,国内更是超级短板)。
八、机遇和挑战聚焦在哪些领域
美国半导体很久没有遭受过如此严峻的挑战了,这次需要产业界、学术界和政府三方联合来应对这个挑战。在可见的将来,我们认为在以下领域会面临机遇和挑战(所谓机遇和挑战,就是美国企业先做出来了,就是机遇;中国企业先做出来了,就是每个人的挑战。加油!):
(1)架构
(a)冯诺依曼架构。多核处理器会在未来成为需求,这会推动冯诺依曼架构的转变(第二类技术)。
(b)量子。量子计算有可能革新计算能力。现在也有几种不同的量子架构,这需要衡量和选择(第三类技术)。
(c)神经形态计算。这也是未来的一个趋势(第三类技术)
(d)模拟计算。模拟计算会先于数字计算变革,并会解决一些数字目前还没能解决的问题。但在实际应用中,数字计算压制了模拟计算一头。(第三类技术)
(e)特殊目的的架构。FPGA、GPU、深度学习/机器学习加速器、边缘计算,这是一些潜在的发展方向(第二类技术)。
(f)近似计算。能解决多媒体处理、机器学习、信号处理问题。
(2)计算形态
嵌入式系统、个人和便携式系统、超大规模系统未来都可能变革。
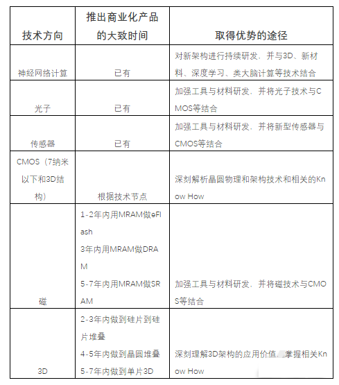
(3)未来十年有可能取得相关进展的技术











共0条 [查看全部] 网友评论