
【培训时间】
5日全天脱产师资培训学习,10月23日-10月28日(23日全天报到)
【培训地点】
北京-中国工控网
【培训费用】
培训与资料费:2980元/人(含资料费、培训期间中餐);工信部培训证书:680元/人;
食宿自行安排,费用自理;
付费说明:

(1)方式一:对公转账汇款,培训费用在开课前2日汇款至指定账户:付款时在备注留言处,务必带有“IAAT”的字样!付款后留好您的付款凭单,邮件至iaat@moe.edu.cn,如需开具发票,请在邮件中写清楚开具的单位名称!
(2)方式二:确认报名后,现场缴费,支持刷卡。
(3)发票说明:会后一周内统一邮寄,发票内容:技术培训。
【培训对象】
各级各类院校自动化、机电一体化、电气工程、工业机器人、机械工程、车辆工程、电子工程、计算机科学与技术等相关专业院系领导、学科带头人、骨干教师及相关专业实验室、工程训练中心实验指导教师;
电气自动化技术设计人员;有志于在电气自动化领域发展的人员;各院校机电类相关专业应往届毕业生;拟在电气自动化专业领域中自我提升人员;拟提高设计水平、设计效率的机构和人员。
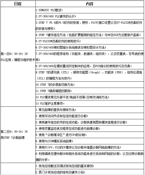
【培训内容】参加培训学员需自带笔记本电脑


【报名咨询】
联系人:甄老师
咨询电话:400-1010-875 18811217291
邮箱:edu@gongkong.com
QQ:3173802991










共0条 [查看全部] 网友评论